Do realizacji projektu potrzebny jest głównie alternator samochodowy, podstawowe narzędzia warsztatowe oraz elementy konstrukcyjne do budowy masztu. Cały proces składa się z kilku kluczowych etapów, od demontażu alternatora po końcowy montaż systemu.
Kluczowe informacje:- Projekt można wykonać przy pomocy podstawowych narzędzi warsztatowych
- Alternator samochodowy służy jako główny element generujący prąd
- System wymaga stabilnego masztu i odpowiedniej konstrukcji wsporczej
- Konieczne jest zastosowanie akumulatora do magazynowania energii
- Projekt wymaga uwzględnienia wysokich obrotów alternatora (do 15 000 RPM)
- Niezbędne jest użycie regulatora napięcia dla stabilnej pracy systemu
Czym jest elektrownia wiatrowa z alternatora
Elektrownia wiatrowa z alternatora to prosty i ekonomiczny sposób na samodzielne wytwarzanie energii elektrycznej. Generator prądu z alternatora samochodowego wykorzystuje siłę wiatru do produkcji prądu poprzez obracające się łopaty wirnika. Konstrukcja bazuje na przerobionym alternatorze samochodowym, który zamienia energię mechaniczną w elektryczną.
Zastosowanie domowej turbiny wiatrowej z części samochodowych pozwala na znaczące obniżenie rachunków za prąd. Jest to idealne rozwiązanie dla gospodarstw domowych, które chcą uniezależnić się od sieci energetycznej. Taka instalacja może zasilać oświetlenie ogrodowe, pompy wodne czy też podstawowe urządzenia domowe.
Elektrownia wiatrowa DIY alternator sprawdza się szczególnie w miejscach oddalonych od sieci energetycznej. Odpowiednio skonstruowana instalacja może generować od 100W do nawet 1000W mocy, w zależności od warunków wiatrowych. System można łatwo rozbudować o dodatkowe akumulatory, zwiększając możliwości magazynowania energii.
Niezbędne narzędzia i materiały do budowy
Do wykonania budowy turbiny wiatrowej z alternatora potrzebne będą podstawowe narzędzia warsztatowe oraz części, które można znaleźć w większości sklepów technicznych. Poniższa tabela przedstawia kompletną listę niezbędnych elementów wraz z ich zastosowaniem i przybliżonymi kosztami.
| Element | Zastosowanie | Szacunkowy koszt (PLN) |
| Alternator samochodowy | Generator prądu | 200-400 |
| Profile stalowe | Konstrukcja masztu | 300-500 |
| Łopaty wirnika | Przekształcanie energii wiatru | 150-300 |
| Akumulator 12V | Magazynowanie energii | 200-400 |
| Regulator napięcia | Stabilizacja napięcia | 100-200 |
| Zestaw narzędzi | Montaż konstrukcji | 150-300 |
Całkowity koszt budowy elektrowni wiatrowej DIY alternator wynosi od 1100 do 2100 złotych. Cena może się różnić w zależności od jakości wybranych komponentów i lokalnej dostępności materiałów.
Czytaj więcej: Mandat za brak opłaty za parkowanie - wysokość kary w Polsce
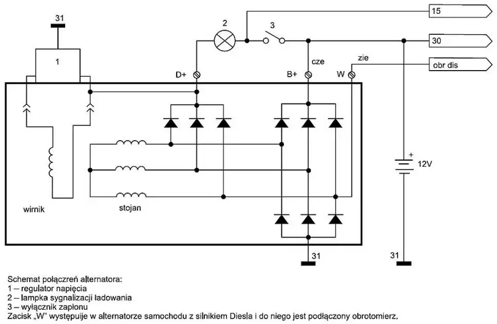
Przygotowanie alternatora do przeróbki
Wybór odpowiedniego alternatora to kluczowy element jak przerobić alternator na generator prądu. Najlepiej sprawdzają się alternatory o mocy powyżej 90A, pochodzące z większych pojazdów. Alternatory Boscha i Valeo charakteryzują się najlepszą wydajnością i trwałością. Szczególnie polecane są modele z lat 2000-2010, ze względu na ich niezawodność i dostępność części zamiennych.
- Demontaż obudowy zewnętrznej alternatora
- Wyjęcie regulatora napięcia i szczotek
- Usunięcie koła pasowego
- Sprawdzenie stanu uzwojeń stojana
- Kontrola łożysk i ich ewentualna wymiana
Po demontażu wszystkie części należy dokładnie oczyścić z brudu i smaru. Szczególną uwagę trzeba zwrócić na stan uzwojeń i złącz elektrycznych. Sprawdzenie multimetrem ciągłości obwodów pozwoli wykryć ewentualne uszkodzenia.
Montaż układu generatora
Przygotowanie elementów generatora prądu z alternatora samochodowego rozpoczyna się od modyfikacji wirnika. Należy dostosować wał do montażu łopat. Konieczne jest też wzmocnienie łożysk.
Łopaty wirnika muszą być idealnie wyważone. Do ich wykonania najlepiej użyć lekkiego, ale wytrzymałego materiału. Średnica wirnika powinna wynosić minimum 1,2 metra.
Montaż elementów wymaga precyzji i dokładności. Wszystkie połączenia muszą być solidne i zabezpieczone przed wibracjami. Łopaty należy zamocować pod kątem 15 stopni. Wirnik musi być idealnie wycentrowany.
Budowa konstrukcji wsporczej
Lokalizacja domowej turbiny wiatrowej z części samochodowych powinna zapewniać swobodny przepływ wiatru. Najlepsze miejsce to otwarta przestrzeń, minimum 6 metrów nad poziomem gruntu. Unikaj bliskiego sąsiedztwa wysokich budynków i drzew.
Maszt wymaga solidnego fundamentu betonowego. Jego głębokość powinna wynosić minimum 1 metr. Profile stalowe muszą być odpowiednio zabezpieczone antykorozyjnie.
Konstrukcja powinna uwzględniać system ustawiania turbiny pod wiatr. Łożyskowanie górnej części masztu musi być bardzo precyzyjne. Warto zastosować mechanizm hamowania przy zbyt silnym wietrze.
Stabilizację zapewniają odciągi z linki stalowej. Montuje się je co 120 stopni. Każdy odciąg wymaga osobnego punktu kotwiczenia. Wszystkie połączenia należy zabezpieczyć przed korozją.
Podłączenie układu elektrycznego
W elektrowni wiatrowej DIY alternator kluczowe elementy układu elektrycznego to prostownik, regulator napięcia, akumulator oraz inwerter. Zabezpieczenia przeciwprzepięciowe są niezbędne dla bezpiecznej pracy systemu. Należy zastosować wyłącznik awaryjny dostępny z poziomu gruntu. Układ wymaga też amperomierza i woltomierza do monitorowania parametrów pracy. System sterowania powinien automatycznie odłączać turbinę przy zbyt silnym wietrze.
Połączenia elektryczne wymagają użycia przewodów o odpowiednim przekroju. Wszystkie złącza muszą być solidnie zaizolowane. Szczególną uwagę należy zwrócić na zabezpieczenie przed wilgocią.
System uziemienia musi spełniać normy bezpieczeństwa. Rezystancja uziemienia nie może przekraczać 10 Ohm. Zaleca się stosowanie dodatkowych zabezpieczeń przeciwprzepięciowych.
| Parametr | Wartość minimalna | Wartość optymalna | Wartość maksymalna |
| Napięcie wyjściowe | 11V | 13.8V | 14.4V |
| Prąd ładowania | 5A | 20A | 40A |
| Prędkość obrotowa | 300 RPM | 800 RPM | 1500 RPM |
| Moc wyjściowa | 100W | 500W | 1000W |
Testowanie i optymalizacja działania
Pierwsze uruchomienie jak zrobić elektrownię wiatrową z alternatora wymaga szczególnej ostrożności. System należy testować przy umiarkowanym wietrze. Sprawdź wszystkie połączenia mechaniczne i elektryczne. Obserwuj czy wirnik obraca się płynnie.
Pomiary wydajności wykonuj przy różnych prędkościach wiatru. Zapisuj parametry pracy systemu w dzienniku. Analizuj zebrane dane pod kątem optymalizacji.
Regulacja kąta natarcia łopat może znacząco poprawić wydajność. Należy eksperymentować z różnymi ustawieniami. Często niewielkie zmiany przynoszą duże korzyści.
System sterowania wymaga dostrojenia do lokalnych warunków wiatrowych. Parametry ładowania akumulatora trzeba dostosować do jego pojemności. Warto rozważyć instalację automatycznego systemu monitoringu.
Konserwacja i utrzymanie
Regularne przeglądy elektrowni wiatrowej z alternatora należy wykonywać co 3 miesiące. Szczególną uwagę trzeba zwrócić na stan łożysk i połączeń śrubowych. Wszystkie elementy ruchome wymagają okresowego smarowania. Stan akumulatora i połączeń elektrycznych sprawdzamy co miesiąc. System uziemienia musi być kontrolowany dwa razy w roku.
- Sprawdzanie i dokręcanie wszystkich połączeń śrubowych
- Smarowanie łożysk i elementów ruchomych
- Kontrola stanu łopat wirnika
- Pomiar parametrów elektrycznych
- Czyszczenie układu chłodzenia alternatora
- Kontrola naciągu odciągów masztu
W przypadku nietypowych dźwięków należy natychmiast zatrzymać turbinę. Korozję elementów metalowych trzeba usuwać na bieżąco. Uszkodzone części wymieniamy niezwłocznie na nowe.
Przewidywana wydajność i ograniczenia
Zrób to sam elektrownia wiatrowa alternator może generować od 100W do 1000W mocy. Rzeczywista wydajność zależy głównie od warunków wiatrowych w lokalizacji. System najlepiej sprawdza się przy stałym wietrze o prędkości 5-10 m/s. Efektywność spada znacząco przy prędkościach poniżej 3 m/s.
Akumulator pozwala magazynować nadwyżki energii na okres bezwietrzny. Czas ładowania zależy od pojemności akumulatora i mocy generowanej. Średnio system może zaspokoić podstawowe potrzeby energetyczne małego gospodarstwa domowego.
Wiatr o zmiennym kierunku i sile znacząco wpływa na wydajność. Turbulencje powodowane przez przeszkody terenowe zmniejszają efektywność. Oblodzenie łopat w zimie może czasowo unieruchomić instalację.
Wydajność można zwiększyć stosując lepsze łopaty wirnika. Montaż dodatkowych akumulatorów pozwoli magazynować więcej energii. Optymalizacja układu sterowania może poprawić efektywność o 15-20%.
Własna elektrownia wiatrowa - oszczędność i niezależność energetyczna
Budowa elektrowni wiatrowej z alternatora to projekt, który wymaga inwestycji od 1100 do 2100 złotych i podstawowych umiejętności technicznych. Prawidłowo wykonana instalacja może generować od 100W do 1000W mocy, co wystarcza na pokrycie podstawowych potrzeb energetycznych gospodarstwa domowego.
Kluczem do sukcesu jest staranny dobór komponentów, szczególnie alternatora o mocy powyżej 90A oraz precyzyjna konstrukcja mechaniczna. Regularne przeglądy co 3 miesiące i właściwa konserwacja zapewnią długotrwałą i bezawaryjną pracę systemu.
Choć efektywność instalacji zależy głównie od warunków wiatrowych, system można zoptymalizować poprzez dobór odpowiedniej lokalizacji, regulację kąta natarcia łopat oraz zastosowanie wydajnego układu magazynowania energii. To ekonomiczne i ekologiczne rozwiązanie dla osób dążących do niezależności energetycznej.




