Prawidłowe podłączenie licznika motogodzin do alternatora jest kluczowym elementem monitorowania czasu pracy silnika. To proces, który można wykonać samodzielnie przy użyciu odpowiednich narzędzi i materiałów. Najważniejsze są dwa główne połączenia: zasilanie (+) oraz masa (-). Czasami potrzebne jest także dodatkowe podłączenie sygnału z alternatora.
Do montażu potrzebny będzie licznik motogodzin kompatybilny z silnikiem, przewody elektryczne oraz podstawowe narzędzia monterskie. Cała instalacja wymaga dokładności i przestrzegania zasad bezpieczeństwa.
Najważniejsze informacje:- Licznik motogodzin wymaga dwóch podstawowych połączeń: plus i masa
- Montaż można wykonać samodzielnie przy użyciu podstawowych narzędzi
- Kluczowe jest znalezienie odpowiedniego wyjścia w alternatorze (zazwyczaj "W" lub "D+")
- Wszystkie połączenia muszą być dobrze zaizolowane
- Po instalacji konieczne jest przetestowanie działania licznika
- Należy używać licznika odpowiedniego do posiadanego silnika
Co to jest licznik motogodzin i jak działa
Licznik motogodzin to precyzyjne urządzenie pomiarowe, które rejestruje rzeczywisty czas pracy silnika. Współpracuje on z alternatorem, pobierając z niego sygnał o pracy jednostki napędowej. System zliczania czasu aktywuje się automatycznie w momencie uruchomienia silnika.
Urządzenie znajduje zastosowanie w maszynach budowlanych, rolniczych oraz przemysłowych. Dokładny pomiar czasu pracy pozwala na planowanie przeglądów technicznych. Dzięki niemu można też skutecznie monitorować wydajność maszyny.
Montaż licznika motogodzin w maszynie przynosi wymierne korzyści w postaci lepszej kontroli nad serwisowaniem sprzętu. Precyzyjne dane o czasie pracy przekładają się na optymalizację kosztów eksploatacji.
Niezbędne narzędzia i materiały do montażu
Do prawidłowej instalacji miernika motogodzin potrzebny jest podstawowy zestaw narzędzi elektrycznych. Przygotowanie odpowiednich materiałów przed rozpoczęciem pracy znacząco usprawni proces montażu.
- Licznik motogodzin - dopasowany do parametrów alternatora
- Przewody elektryczne - minimum 1mm² do połączeń
- Śrubokręty - płaski i krzyżakowy do montażu
- Szczypce - do cięcia i zdejmowania izolacji
- Multimetr - do weryfikacji połączeń
- Taśma izolacyjna - do zabezpieczenia przewodów
- Złączki elektryczne - do wykonania pewnych połączeń
Bezpieczeństwo podczas montażu wymaga odłączenia akumulatora przed rozpoczęciem prac. Wszystkie połączenia muszą być wykonane starannie i odpowiednio zaizolowane.
Czytaj więcej: Słabe ładowanie alternatora: 7 objawów które musisz znać przed awarią
Rodzaje liczników motogodzin
Na rynku dostępne są dwa podstawowe typy liczników: elektroniczne i elektromechaniczne. Każdy z nich ma specyficzne cechy wpływające na sposób montażu i użytkowania.
Liczniki cyfrowe oferują dodatkowe funkcje jak pamięć ostatniego pomiaru czy reset. Modele analogowe charakteryzują się prostszą konstrukcją i większą odpornością na warunki atmosferyczne.
| Typ licznika | Zalety | Wady |
| Elektroniczny | Precyzyjny pomiar, funkcje dodatkowe, czytelny wyświetlacz | Wyższa cena, wrażliwość na przepięcia |
| Elektromechaniczny | Prosta konstrukcja, wytrzymałość, niezawodność | Brak funkcji dodatkowych, większe wymiary |
| LCD | Niski pobór prądu, kompaktowy rozmiar | Słaba widoczność w słońcu, czułość na temperaturę |
Gdzie znaleźć odpowiednie styki w alternatorze
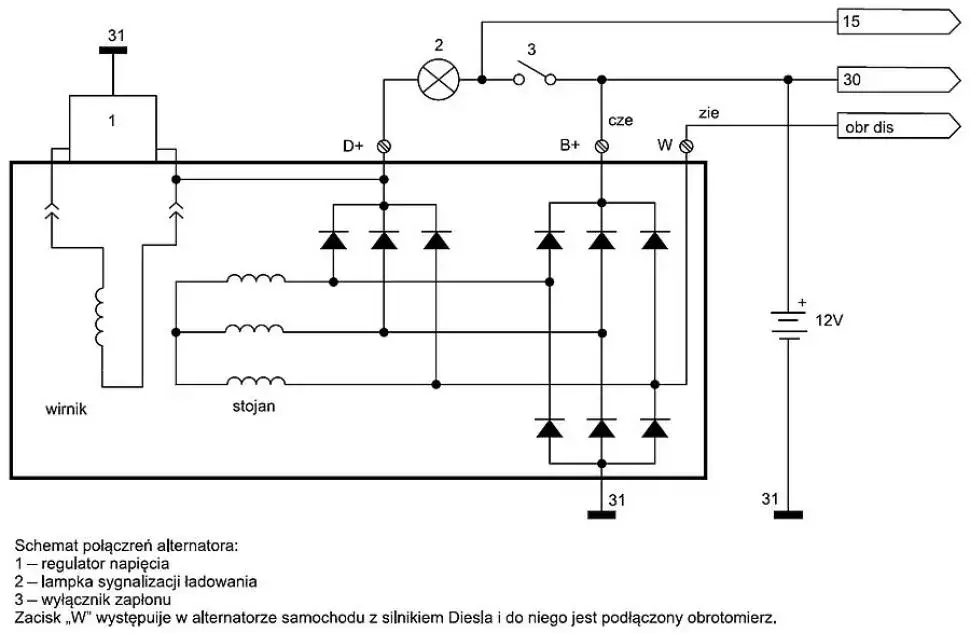
Alternator posiada kilka charakterystycznych punktów podłączeniowych oznaczonych literami. Terminal "B+" odpowiada za główne zasilanie, podczas gdy "D+" lub "W" służy do podłączenia licznika. Styk masy znajduje się najczęściej na obudowie alternatora.
Budowa nowoczesnych alternatorów zawiera zintegrowany regulator napięcia. Jest on odpowiedzialny za stabilizację napięcia wyjściowego. Prawidłowa identyfikacja styków wymaga znajomości schematu konkretnego modelu alternatora.
Właściwe styki do podłączenia licznika czasu pracy silnika można zidentyfikować przez oznaczenia na obudowie. W przypadku wątpliwości warto skonsultować się z dokumentacją techniczną.
Instrukcja podłączenia licznika krok po kroku
Przygotowanie instalacji
Przed rozpoczęciem montażu licznika motogodzin należy zgromadzić wszystkie potrzebne narzędzia. Miejsce montażu powinno być czyste i dobrze oświetlone.
Wybór odpowiedniej lokalizacji dla licznika ma kluczowe znaczenie dla późniejszej eksploatacji. Urządzenie musi być zabezpieczone przed wilgocią i wibracjami.
- Odłącz akumulator od instalacji elektrycznej
- Przygotuj przewody o odpowiedniej długości
- Sprawdź oznaczenia styków w alternatorze
Podłączenie zasilania
Schemat podłączenia licznika motogodzin rozpoczyna się od znalezienia odpowiedniego źródła zasilania. Najczęściej wykorzystuje się styk "D+" lub "W" w alternatorze.
Przewód plusowy należy poprowadzić najkrótszą możliwą drogą do licznika. Połączenie musi być wykonane z użyciem odpowiednich złączek elektrycznych.
Zabezpieczenie instalacji bezpiecznikiem jest kluczowym elementem montażu. Rekomendowany jest bezpiecznik o wartości 1A.
Podłączenie masy
Prawidłowe uziemienie to podstawa działania licznika motogodzin. Przewód masowy powinien być podłączony do metalowej części obudowy alternatora lub karoserii.
Miejsce podłączenia masy musi być oczyszczone z farby i zabezpieczeń antykorozyjnych. Połączenie należy zabezpieczyć przed utlenianiem.
Weryfikacja poprawności instalacji
Instalacja licznika motogodzin wymaga dokładnego sprawdzenia wszystkich połączeń. Należy wykonać pomiar napięcia na stykach licznika podczas pracy silnika. Warto też obserwować zachowanie urządzenia przez kilka cykli pracy.
Najczęstszym problemem jest nieprawidłowe podłączenie przewodów zasilających. Brak reakcji licznika może wynikać ze złego styku na masie.
Miganie wyświetlacza często wskazuje na niestabilne zasilanie. Problem może być związany z uszkodzonym alternatorem.
| Problem | Przyczyna | Rozwiązanie |
| Brak wskazań | Nieprawidłowe zasilanie | Sprawdzenie połączeń i napięcia na stykach |
| Nieregularne zliczanie | Słaby styk na przewodach | Poprawienie połączeń, wymiana złączek |
| Resetowanie wskazań | Przepięcia w instalacji | Montaż stabilizatora napięcia |
Konserwacja i użytkowanie
Regularny przegląd jak zamontować licznik motogodzin to podstawa długotrwałej eksploatacji. Warto co miesiąc sprawdzać stan połączeń elektrycznych i czystość urządzenia. Należy również kontrolować poprawność wskazań poprzez porównanie z rzeczywistym czasem pracy.
Obudowa licznika wymaga okresowego czyszczenia z kurzu i zabrudzeń. Warto zabezpieczyć urządzenie przed bezpośrednim działaniem czynników atmosferycznych. Przewody elektryczne powinny być chronione przed przetarciem i przegrzaniem.
Okresowa kontrola instalacji powinna obejmować pomiar napięcia zasilania. Utrzymanie czystości styków zapewni bezawaryjną pracę urządzenia.
Kompleksowy przewodnik montażu licznika motogodzin
Instalacja licznika motogodzin to zadanie, które można wykonać samodzielnie przy użyciu podstawowych narzędzi. Kluczem do sukcesu jest prawidłowe podłączenie zasilania i masy oraz wybór odpowiedniego typu licznika do konkretnego zastosowania. Najważniejsze elementy montażu licznika motogodzin w maszynie to identyfikacja właściwych styków w alternatorze, staranne wykonanie połączeń elektrycznych i zabezpieczenie instalacji przed czynnikami zewnętrznymi. Bezpieczeństwo podczas montażu zapewnia odłączenie akumulatora i stosowanie odpowiednich zabezpieczeń.Właściwa weryfikacja instalacji i regularna konserwacja gwarantują długotrwałą, bezawaryjną pracę urządzenia. Podłączenie licznika czasu pracy silnika znacząco ułatwia planowanie przeglądów i optymalizację kosztów eksploatacji maszyny.




